Zum Inhalt springen
HOME
PRODUKTE
Behälter & Gebinde
Reinigungsmaschinen
Containment Systeme & flexible Isolatoren
Handling
Fassentleerung
Staubarme Pulverumfüllung & Absaugung
VIDEOS
PARTNERFIRMEN
FACHMESSEN
KONTAKT
KNOWLEDGE HUB
Suche nach:
HOME
PRODUKTE
Behälter & Gebinde
Reinigungsmaschinen
Containment Systeme & flexible Isolatoren
Handling
Fassentleerung
Staubarme Pulverumfüllung & Absaugung
VIDEOS
PARTNERFIRMEN
FACHMESSEN
KONTAKT
KNOWLEDGE HUB
Suche nach:
Suche nach:
KNOWLEDGE HUB
Datenblätter – Prospekte – Manuals – Schulung – Wissenswertes
Knowledge Hub
sib
2026-04-02T16:05:59+02:00
Datenblätter – Prospekte
Ezi-Dock Systems
RTP BETA PORT
Ezi-Strap-Liner-Tie-System
Ezi-Dock-Isolator-Range
2Lift
2Lift – SP Linie DE
2Lift – SF Linie DE
2Lift – SN Linie DE
2Lift – N Linie DE
2Lift – C Linie DE
2Lift – Greifer ERM _DE
2Lift – Greifer MRM _DE
2Lift – Power Drive _EN
2Lift – Greifer Gabel F – AF _DE
2Lift – Greifer M-AM-RM _DE
2Lift – Greifer DM-ADM _DE
2Lift – Greifer CA-RCA _DE
2Lift – Greifer PP-PPR _DE
2Lift – Greifer FN-FTS _DE
2Lift – Greifer VB _DE
Suncombe Ltd.
Suncombe Main Brochure
Suncombe – Static CIP – PureCIP
Suncombe – Static – CIPOne
Suncombe – Static – CIP+Plus
Suncombe – Mobile CIPOne
Suncombe – Mobile CIP
Suncombe – IsolatorCIP
Fragebogen
2Lift – Rollenheber Fragebogen
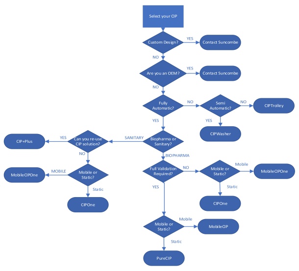
Suncombe – CIP Selection Guide
CIP Questionnaire – version 2
ATEX Fragebogen
Manuals
Ezi-Flow CSV Pressure Clamp
Ezi-Flow CSV Passive Pressure Clamp
Ezi-Flow CSV Overview
Ezi-Flow CSV Isolator Chargebag Filling
Ezi-Flow CSV Isolator Bottle Filling
Ezi-Flow CSV Double Headed Chargebag Filling
Ezi-Flow CSV Chargebag Filling
Ezi-Flow CSV Chargebag Discharging
Ezi-Flow CSV Changing Active Cassette
Ezi-Flow CSV Changing Active Cassette Washdown Procedure
Ezi-Flow CSV Bottle Filling
Ezi-Flow CSV Bottle Discharging
CSV Continuous Liner Isolator Filling
Informationen / Wissenswertes
OEB / OEL Levels
2Lift Modulaufbau
Introduction to CIP, SIP, WIP and COP
TC Ferrule 4inch
Page load link
Nach oben